首页
品牌机构
律所简介
荣誉奖项
新闻资讯
律所资讯
业务业绩
业务领域
专业人员
瑞展研究
咨询中心
联系我们
联系方式
加入我们
首页
品牌机构
律所简介
荣誉奖项
新闻资讯
律所资讯
业务业绩
业务领域
专业人员
瑞展研究
咨询中心
联系我们
联系方式
加入我们
RUI-ZHAN RESEARCH
瑞展研究
瑞展研究
国资委、财政局发布:成都市企业国有资产交易监督管理办法
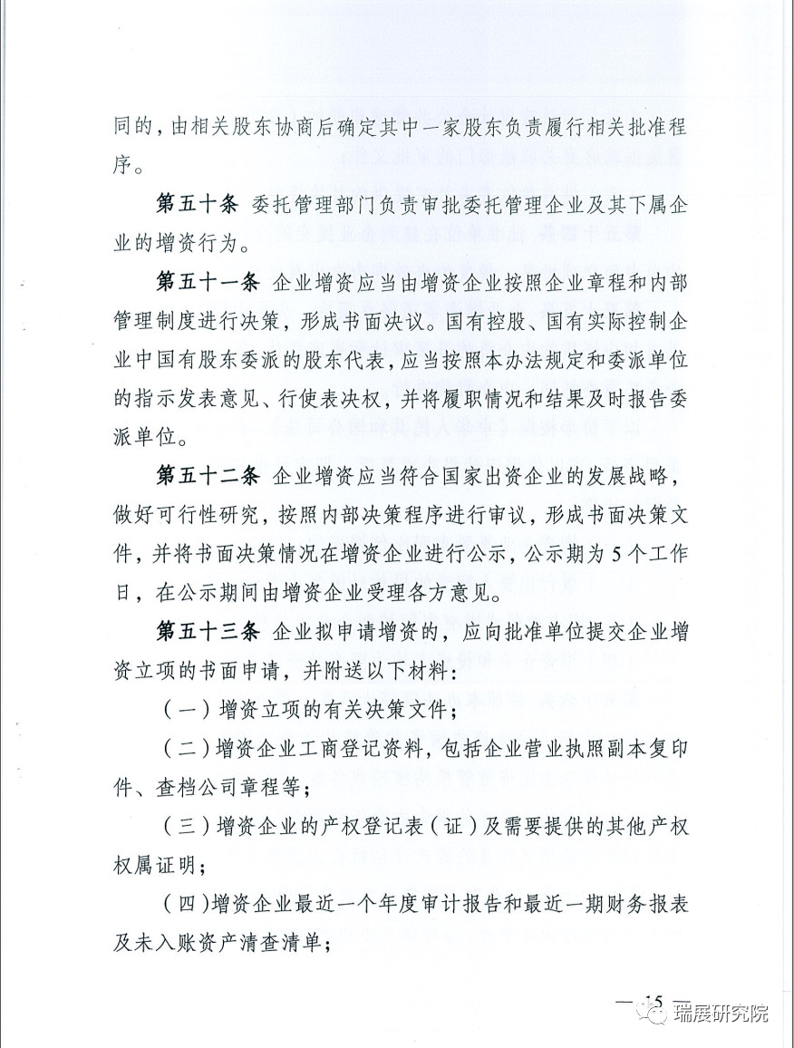
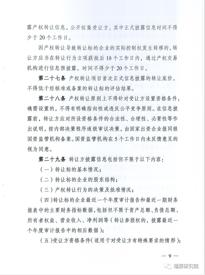
办法共分六章,91条,从发布之日,即2019年4月11日起施行,有效期五年。办法明确企业国有资产交易行为包括:企业产权转让、企业增资和企业资产转让。办法全文如下:
上一篇:区块链技术在法律领域的应用探讨
下一篇:财政部对科研成果转化松绑